【保定新增本土无症状90例,保定新增确诊病例】

admin 1 2026-04-10 06:45:10

新增本土病例93例!多地现阶段疫情汇总→

【保定新增本土无症状90例,保定新增确诊病例】-第1张图片

月17日0—24时,全国31个省(自治区、直辖市)和新疆生产建设兵团报告新增本土确诊病例93例,具体分布为河北54例、吉林30例、黑龙江7例、北京2例。 以下是多地现阶段疫情的详细汇总:河北省新增本土确诊:1月17日0—24时新增54例。累计确诊:截至1月17日24时,全省现有本地确诊病例769例。

月25日全国新增本土确诊病例93例、本土无症状感染者30例,甘肃新增1例境外输入确诊病例。具体信息如下:全国疫情概况新增确诊病例:2月25日0—24时,31个省(自治区、直辖市)和新疆生产建设兵团报告新增确诊病例249例。

月21日0-24时,长春市无新增本土新冠肺炎确诊病例,新增本土无症状感染者93例。

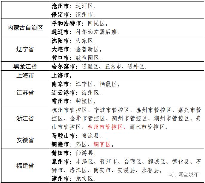
月13日0—24时,全国报告新增确诊病例92例,其中本土病例59例,均位于福建省(厦门市32例、莆田市24例、泉州市3例),境外输入病例33例。

全国疫情数据概览新增确诊:11月30日0—24时,全国报告新增确诊病例113例,其中境外输入22例,本土病例91例(均在内蒙古呼伦贝尔市)。新增无症状感染者:新增14例,其中境外输入12例,本土2例(均在内蒙古呼伦贝尔市)。

确诊病例18例,无症状感染者23例。境外输入病例与本土病例分属不同传播链,通常通过入境检疫、隔离观察等环节发现。数据解读与背景说明:疫情趋势:当日新增本土无症状感染者(163例)远高于确诊病例(11例),可能反映病毒传播隐匿性强,或大规模筛查发现更多早期感染者。

31省区市新增本土“1366+11771”是怎么回事,这是咋情况?

省区市新增本土“1366+11771”表示4月3日0—24时,31个省(自治区、直辖市)和新疆生产建设兵团报告新增本土确诊病例1366例,新增本土无症状感染者11771例。以下是具体情况:新增本土确诊病例1366例:分布地区及数量:吉林836例,其中长春市574例、吉林市244例、白城市10例、四平市5例、白山市3例。

最新通报!邯郸无新增确诊病例!新增16例无症状感染者

新增无症状感染者:15例,其中境外输入14例,本土1例(位于河南郑州市)。当日转为确诊病例:2例(均为本土,无境外输入)。当日解除医学观察:23例(境外输入21例)。尚在医学观察的无症状感染者:500例(境外输入352例)。港澳台地区通报数据 累计确诊病例:28963例。香港特别行政区:12388例(出院12099例,死亡213例)。

新增无症状感染者27例(境外输入1例)。当日转为确诊病例3例(无境外输入),解除医学观察31例(境外输入7例)。尚在医学观察无症状感染者984例(境外输入166例)。港澳台地区通报:累计确诊病例1504例,其中香港1033例、澳门45例、台湾426例。

022年11月22日0—24时,邯郸市无新增新型冠状病毒肺炎确诊病例,新增无症状感染者17例,其中丛台区4例,复兴区4例,邯山区2例,永年区2例,武安市2例,峰峰矿区1例,鸡泽县1例,馆陶县1例。无症状感染者解除医学观察5例。

月9日0时至24时,北京新增16例本土确诊病例,均为隔离观察人员,含2例无症状感染者转确诊病例;新增2例境外输入确诊病例(含1例无症状感染者转确诊病例)和2例无症状感染者。

国家卫健委:3日新增确诊90例,本土75例

月3日0—24时,全国新增确诊病例90例,其中本土病例75例,境外输入病例15例。具体分布如下:本土确诊病例分布:内蒙古:61例(均在呼伦贝尔市),含3例由无症状感染者转为确诊病例。黑龙江:5例(均在哈尔滨市)。河北:4例(均在石家庄市)。云南:4例(均在德宏傣族景颇族自治州)。广东:1例(在广州市)。

月21日0—24时,全国新增确诊病例77例,其中本土病例57例,境外输入病例20例。

月11日0—24时,全国31个省(自治区、直辖市)和新疆生产建设兵团报告新增确诊病例98例,其中本土病例79例,境外输入病例19例,无新增死亡及疑似病例。新增确诊病例分布情况境外输入病例(19例)上海6例,云南5例,黑龙江2例,广东2例,内蒙古1例,浙江1例,福建1例,广西1例。

上一篇:陕西累计报告本土确诊病例17例(陕西报告本土1例疑似病例)
下一篇:香港天气预报(香港天气预报准吗)
相关文章

 发表评论

暂时没有评论,来抢沙发吧~